الرابطة الوطنية الاشتراكية
الرابطة الوطنية الاشتراكية حركة سياسية نازية لم تدم طويلاً في المملكة المتحدة قبل الحرب العالمية الثانية مباشرة.
| الرابطة الوطنية الاشتراكية | |
|---|---|
![]() | |
| البلد | |
| التأسيس | |
| تاريخ التأسيس | 1937 |
| المؤسسون | ويليام جويس John Beckett John Angus MacNab |
| انحل عام | 1939 |
| الأفكار | |
| الأيديولوجيا | نازية |
| معلومات أخرى | |
| الصحيفة الرسمية | The Helmsman |
تشكيل - تكوين

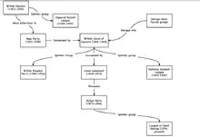
مخطط انسيابي يوضح تاريخ الحركة الفاشية البريطانية المبكرة
تشكلت الحركة في عام 1937 من قبل ويليام جويس، جون بيكيت وجون أنجوس ماكناب كمجموعة منشقة عن اتحاد الفاشيين البريطاني. ادعى الزعماء أن العصبة قد تشكلت لأن زعيم BUF أوزوالد موسلي كان في قبضة الفاشية القارية، على الرغم من أن موسلي زعم أن الثلاثة قد تم طردهم ببساطة من وظائفهم في BUF كجزء من تمرين لخفض التكاليف. [1] هاجم بيكيت وجويس موسلي باعتباره أكثر اهتمامًا بالمجد الشخصي من الفاشية نفسها، حيث ادعى بيكيت أنه وجويس لم يرغبا في عبادة الشخصية بل كانا هناك فقط "كأدوات لسياسة عظيمة". [2] تم الإعلان عن تشكيل المجموعة في 109 Vauxhall Bridge Road في جنوب غرب لندن. [3]
المراجع
- Benewick, p. 272
- Griffiths, p. 279
- Kenny, p. 146
- بوابة ألمانيا النازية
- بوابة المملكة المتحدة
- بوابة السياسة
This article is issued from Wikipedia. The text is licensed under Creative Commons - Attribution - Sharealike. Additional terms may apply for the media files.
