راديو كريستال
الراديو الكريستالي أو الراديو البللوري (بالإنجليزية: Crystal radio) هو جهاز بسيط جدا لإستقبال موجات الراديو وكان مستخدم بكثرة في بدايات ظهور الراديو.[1][2][3] يتميز بأنه لايحتاج إلى مصدر تغذية كهربائية ويعتمد على الطاقة الموجودة في موجات الراديو والتي يستقبلها بواسطة الهوائي.

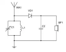
الراديو البللوري هو أبسط أنواع مستقبلات الراديو ويمكن تصنيعه ببعض القطع غير المكلفة، كسلك يعمل بمقام هوائي، ملف نحاسي كهربائي للتوليف، مكثف، كاشف بللوري أو ديود حاليا وسماعة أذن.
يستقبل الراديو البللوري الإشارات المعدلة بالمطال AM ويمكن أن يصمم لإستقبال أي حزمة ترددات راديوية لكن المعظم يستقبل حزمة ترددات معدلة بالمطال.
التصميم

يمكن اعتبار الراديو البللوري عبارة عن مستقبل راديو مخفض إلى جوهر الراديو. يتألف الراديو البللوري على الأقل من العناصر التالية:
- لاقط هوائي يحول موجات الراديو التي يستقبلها إلى تيار كهربائي
- دارة توليف قادرة على اختيار التردد المرغوب لمحطة الراديو من بين جميع الترددات التي يتم استقبالها من قبل الهوائي، وترفض بقية الترددات. هذه الدارة تتألف من ملف كهربائي ومكثف موصولين على التفرع لذلك هي تشكل دارة طنين عند اردد المحطة المرغوبة وبذلك يتم التوليف. أي من المكثف أو الملف يمكن أن يكون قابلا للضبط (أي تغيير قيمته الفيزيائية) مما يسمح للدارة بالتوليف على ترددات مختلفة.
- بللورة نصف ناقلة تعمل ك كاشف والتي تستخرج الإشارة الصوتية المعدلة من الإشارة الترددية الحاملة. وهي تعمل بمقام مقوم كهربائي حيث تسمح للتيار بالمرور بإتجاه واحد.
- سماعة الأذن التي تحولالإشارة الصوتية إلى موجة مسموعة. الطاقة المنخفضة التي ينتجها الراديو الببلوري لاتكفي عادة لتشغيل مكبرات الصوت لذلك يتم استخدام سماعات الأذن.
- سلك أرضي جيد لأن الهوائي المستخدم في الراديو البللوري هو من النوع monopole antenna والذي يولد الجهد على خرجه بالنسبة للأرض.
دارة التوليف
إن دارة التوليف المؤلفة من مكثف وملف على التفرع تعمل كدارة طنينية. هذه الدارة تملك ممانعة عالية عند تردد إشارة الراديو المرغوبة وممانعة منخفضة عند بقية الترددات، لذلك فإن الإشارة عند الترددات غير المرغوبة تمر إلى الأرضي مباشرة بينما تعبر إشارة التردد المرغوب إلى الكاشف ومنه إلى السماعة بشكل مسموع. تردد المحطة المستقبلة يكون هو تردد الطنين "f" في دارة التوليف والذي يتم تحديده من خلال قيمة السعة C والتحريض L وفقا للعلاقة:
روابط خارجية
- A website with lots of information on early radio and crystal sets
- Hobbydyne Crystal Radios History and Technical Information on Crystal Radios
- Ben Tongue's Technical Talk Section 1 links to "Crystal Radio Set Systems: Design, Measurements and Improvement".
- "Semiconductor archeology or tribute to unknown precusors". earthlink.net/~lenyr.
- Nyle Steiner K7NS, Zinc Negative Resistance RF Amplifier for Crystal Sets and Regenerative Receivers Uses No Tubes or Transistors. November 20, 2002.
- Crystal Set DX? Roger Lapthorn G3XBM
- Details of crystals used in crystal sets
مراجع
- Lee, Thomas H. (2004). Planar Microwave Engineering: A practical guide to theory, measurement, and circuits. UK: Cambridge Univ. Press. صفحات 297–304. ISBN 978-0-521-83526-8. مؤرشف من الأصل في 3 مايو 2016. الوسيط
|CitationClass=تم تجاهله (مساعدة) - Braun, Ernest; Stuart MacDonald (1982). Revolution in Miniature: The history and impact of semiconductor electronics, 2nd Ed. UK: Cambridge Univ. Press. صفحات 11–12. ISBN 978-0-521-28903-0. مؤرشف من الأصل في 25 يوليو 2017. الوسيط
|CitationClass=تم تجاهله (مساعدة) - Sarkar (2006) History of wireless, p.94, 291-308 نسخة محفوظة 08 يوليو 2014 على موقع واي باك مشين.
- بوابة راديو
- بوابة كهرباء
- بوابة اتصال عن بعد
- بوابة ملاحة
- بوابة الفيزياء
- بوابة إلكترونيات