صلصة الذرة
يتم إنتاج صلصة الذرة أو صلصة الذرة المخمرة عن طريق التخمير باستخدام نشا الذرة كركيزة أساسية. يتم استخدامه كتوابل ومكونات غذائية، سواء في شكل معجون أو مسحوق. صلصة الذرة مثل صلصة الصويا، لها طعم أومامي مميز. يتم استخدامه لتذوق الأطباق بما في ذلك الحساء والمرق.
| صلصة الذرة | |
|---|---|
![]() نسخة غامقة من عجينة صلصة الذرة | |
[[ملف:|بديل=|تصغير|293x293بك| ]]

الذوق والاستخدام
صلصة الذرة عبارة عن مزيج من الأحماض الأمينية الحرة والمربوطة والأحماض العضوية وأملاحها ومنتجات تفاعل ميلارد والمعادن . [1]
خضعت مذاق صلصات الذرة للبحث، مما يدل على أن درجة تعقيد الطعم ناتجة عن تكوين الأملاح ومستقلبات التخمير، والأحماض الأمينية ، وحمض الخليك ، والريبوتيدات ، والببتيدات القصيرة والكربوهيدرات. بالإضافة إلى ذلك ، تم تحديد ثنائي الببتيدات الجلوتاميل كفئة من مركبات التذوق المخصب.
أدى طعم صلصة الذرة إلى استخدامها كتوابل. مثل مستخلص الخميرة وصلصة الصويا والبروتين النباتي المهدرج، فإنه يكمل النكهة والمذاق. [2]
عملية التصنيع
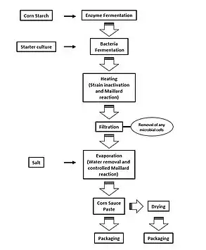
بالمقارنة مع إنتاج صلصة الصويا ، يتم الحصول على صلصة الذرة عن طريق التخمير. تستخدم عملية التخمير أنواع بكتيريا الوتديات. [3] يتم التحكم في معاملات التخمير للوقت ودرجة الحرارة ودرجة الحموضة. بعد التخمير يخضع المرق لخطوة طهي لقتل الكائنات الحية الدقيقة المخمرة ولإحداث تفاعل ميلارد محكوم. تتم إزالة كتلة الخلية عن طريق الترشيح. يتم تركيز المرق المفلتر للحصول على عجينة ولإنتاج المزيد من منتجات ميلارد. أثناء التبخر، يضاف الملح لتحسين الاستقرار الميكروبي. بالنسبة للمنتج كمسحوق، فانه يتم تطبيق خطوة التجفيف.

المراجع
- Ulmer, H; Manganiello, S; Glabasnia, A; Charve, J (2018). "Decoding the savory taste of a fermented corn-sauce using a sensory-guided fractionation approach". Proceedings of the Sixth Annual International Symposium on Umami Science and Quality of Life. – عبر Sixth annual international symposium on umami science and quality of life. Shanghai, P.R. China. الوسيط
|CitationClass=تم تجاهله (مساعدة) - Yoshida, Yoshiko (1998). "Umami taste and traditional seasonings". Food Reviews International. 14 (2–3): 213–246. doi:10.1080/87559129809541158. ISSN 8755-9129. الوسيط
|CitationClass=تم تجاهله (مساعدة) - F., Stanbury, Peter (1984). Principles of fermentation technology. Pergamon Press. صفحة 99. ISBN 9781483292915. OCLC 563540490. الوسيط
|CitationClass=تم تجاهله (مساعدة)
- Charve, J; Manganiello, S; Glabasnia, A; Ulmer, H (2018). "Decoding the savory taste of a fermented corn-sauce using a sensory-guided fractionation approach". Proceedings of the Sixth Annual International Symposium on Umami Science and Quality of Life. – عبر Sixth annual international symposium on umami science and quality of life. Shanghai, P.R. China. الوسيط
|CitationClass=تم تجاهله (مساعدة)
- المساعدات العلمية: التخمير - عملية واستخدامات التخمير
- الحبوب المخمرة. منظور عالمي - منظمة الأغذية والزراعة 1999
- بوابة مطاعم وطعام
