مستقبل كالسيتريول
مستقبل كالسيتريول أو مستقبل فيتامين د (VDR) هو مستقبل معروف لفيتامين د، كما يعرف أيضا بمختصر (NR1I1) وجاء من (nuclear receptor subfamily 1, group I, member 1) أي مستقبل نووي عائلة 1، مجموعة آي، عضو 1، حيث أن المستقبل عضو لعائلة المستقبل النووي من عامل النسخ.[1]
تفاعلات المستقبل
أظهر مستقبل كالسيتريول يتآثر مع
خريطة تفاعلية
اضغط على المورثة أو البروتين أو المادة للذهاب إلى المقالة المتعلقة بها. [§ 1]
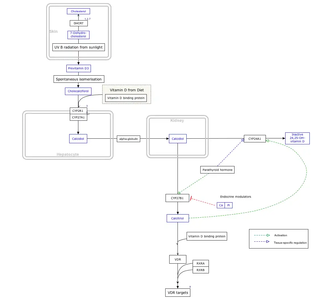
مسار تكوين فيتامين د تعديل
- يمكن تعديل مخطط مسار التكوين التفاعلي في WikiPathways: "VitaminDSynthesis_WP1531". الوسيط
|CitationClass=تم تجاهله (مساعدة)
المصادر
- Moore DD, Kato S, Xie W, Mangelsdorf DJ, Schmidt DR, Xiao R, Kliewer SA (December 2006). "International Union of Pharmacology. LXII. The NR1H and NR1I receptors: constitutive androstane receptor, pregnene X receptor, farnesoid X receptor alpha, farnesoid X receptor beta, liver X receptor alpha, liver X receptor beta, and vitamin D receptor". Pharmacol. Rev. 58 (4): 742–59. doi:10.1124/pr.58.4.6. PMID 17132852. الوسيط
|CitationClass=تم تجاهله (مساعدة) - Guzey M, Takayama S, Reed JC (December 2000). "BAG1L enhances trans-activation function of the vitamin D receptor". J. Biol. Chem. 275 (52): 40749–56. doi:10.1074/jbc.M004977200. PMID 10967105. الوسيط
|CitationClass=تم تجاهله (مساعدة) - Kitagawa H, Fujiki R, Yoshimura K, Mezaki Y, Uematsu Y, Matsui D, Ogawa S, Unno K, Okubo M, Tokita A, Nakagawa T, Ito T, Ishimi Y, Nagasawa H, Matsumoto T, Yanagisawa J, Kato S (June 2003). "The chromatin-remodeling complex WINAC targets a nuclear receptor to promoters and is impaired in Williams syndrome". Cell. 113 (7): 905–17. doi:10.1016/S0092-8674(03)00436-7. PMID 12837248. الوسيط
|CitationClass=تم تجاهله (مساعدة) - Zhao G, Simpson RU (2010). "Membrane Localization, Caveolin-3 Association and Rapid Actions of Vitamin D Receptor in Cardiac Myocytes". Steroids. 75 (8–9): 555–9. doi:10.1016/j.steroids.2009.12.001. PMC 2885558. PMID 20015453. الوسيط
|CitationClass=تم تجاهله (مساعدة) - Ito M, Yuan CX, Malik S, Gu W, Fondell JD, Yamamura S, Fu ZY, Zhang X, Qin J, Roeder RG (March 1999). "Identity between TRAP and SMCC complexes indicates novel pathways for the function of nuclear receptors and diverse mammalian activators". Mol. Cell. 3 (3): 361–70. doi:10.1016/S1097-2765(00)80463-3. PMID 10198638. الوسيط
|CitationClass=تم تجاهله (مساعدة) - Tagami T, Lutz WH, Kumar R, Jameson JL (December 1998). "The interaction of the vitamin D receptor with nuclear receptor corepressors and coactivators". Biochem. Biophys. Res. Commun. 253 (2): 358–63. doi:10.1006/bbrc.1998.9799. PMID 9878542. الوسيط
|CitationClass=تم تجاهله (مساعدة) - Puccetti E, Obradovic D, Beissert T, Bianchini A, Washburn B, Chiaradonna F, Boehrer S, Hoelzer D, Ottmann OG, Pelicci PG, Nervi C, Ruthardt M (December 2002). "AML-associated translocation products block vitamin D(3)-induced differentiation by sequestering the vitamin D(3) receptor". Cancer Res. 62 (23): 7050–8. PMID 12460926. الوسيط
|CitationClass=تم تجاهله (مساعدة) - Herdick M, Steinmeyer A, Carlberg C (June 2000). "Antagonistic action of a 25-carboxylic ester analogue of 1alpha, 25-dihydroxyvitamin D3 is mediated by a lack of ligand-induced vitamin D receptor interaction with coactivators". J. Biol. Chem. 275 (22): 16506–12. doi:10.1074/jbc.M910000199. PMID 10748178. الوسيط
|CitationClass=تم تجاهله (مساعدة) - Zhang C, Baudino TA, Dowd DR, Tokumaru H, Wang W, MacDonald PN (November 2001). "Ternary complexes and cooperative interplay between NCoA-62/Ski-interacting protein and steroid receptor coactivators in vitamin D receptor-mediated transcription". J. Biol. Chem. 276 (44): 40614–20. doi:10.1074/jbc.M106263200. PMID 11514567. الوسيط
|CitationClass=تم تجاهله (مساعدة) - He B, Wilson EM (March 2003). "Electrostatic Modulation in Steroid Receptor Recruitment of LXXLL and FXXLF Motifs". Mol. Cell. Biol. 23 (6): 2135–50. doi:10.1128/MCB.23.6.2135-2150.2003. PMC 149467. PMID 12612084. الوسيط
|CitationClass=تم تجاهله (مساعدة) - Baudino TA, Kraichely DM, Jefcoat SC, Winchester SK, Partridge NC, MacDonald PN (June 1998). "Isolation and characterization of a novel coactivator protein, NCoA-62, involved in vitamin D-mediated transcription". J. Biol. Chem. 273 (26): 16434–41. doi:10.1074/jbc.273.26.16434. PMID 9632709. الوسيط
|CitationClass=تم تجاهله (مساعدة) - Vidal M, Ramana CV, Dusso AS (April 2002). "Stat1-Vitamin D Receptor Interactions Antagonize 1,25-Dihydroxyvitamin D Transcriptional Activity and Enhance Stat1-Mediated Transcription". Mol. Cell. Biol. 22 (8): 2777–87. doi:10.1128/MCB.22.8.2777-2787.2002. PMC 133712. PMID 11909970. الوسيط
|CitationClass=تم تجاهله (مساعدة) - Ward JO, McConnell MJ, Carlile GW, Pandolfi PP, Licht JD, Freedman LP (December 2001). "The acute promyelocytic leukemia-associated protein, promyelocytic leukemia zinc finger, regulates 1,25-dihydroxyvitamin D(3)-induced monocytic differentiation of U937 cells through a physical interaction with vitamin D(3) receptor". Blood. 98 (12): 3290–300. doi:10.1182/blood.V98.12.3290. PMID 11719366. الوسيط
|CitationClass=تم تجاهله (مساعدة)
- بوابة علم الأحياء
- بوابة الكيمياء الحيوية
- بوابة علم الأحياء الخلوي والجزيئي
- بوابة صيدلة
This article is issued from Wikipedia. The text is licensed under Creative Commons - Attribution - Sharealike. Additional terms may apply for the media files.




