نظام بناء جنو
نظام بناء جنو (بالإنجليزية: GNU build system) ويعرف أيضاً باسم أوتوتولز (بالإنجليزية: Autotools)، هي باقة من أدوات البرمجة أُنتجت من قبل مشروع جنو.[1][2][3] هذه الأدوات مصممة لتساعد على جعل مختلف حِزم الشيفرة المصدرية Source code محمولة Portable على العديد من أنظمة شبيهة يونكس. نظام بناء جنو جزء من سلسة أدوات جنو GNU toolchain وتستخدم بصورة واسعة في الكثير من حِزم البرامج المجانية والبرامج مفتوحة المصدر. على الرغم من أن الأدوات التي يشتمل عليها نظام بناء جنو برامج مجانية تحت رخصة جنو العمومية، فإنه ليس هناك قيود لاستخدامهم لصنع برامج غير مجانية محمولة.

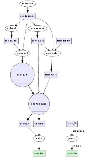
خريطة تدفق لأداتين في نظام بناء جنو، هما autoconf وautomake.
مراجع
- "Archived copy". مؤرشف من الأصل في 13 أكتوبر 2008. اطلع عليه بتاريخ 24 سبتمبر 2008. الوسيط
|CitationClass=تم تجاهله (مساعدة)صيانة CS1: الأرشيف كعنوان (link) - "Savannah Git Hosting - autoconf.git/blob - COPYING.EXCEPTION". Git.savannah.gnu.org. مؤرشف من الأصل في 20 فبراير 2012. اطلع عليه بتاريخ 01 أبريل 2016. الوسيط
|CitationClass=تم تجاهله (مساعدة) - "The GNU configure and build system - Introduction". Airs.com. 1998-07-01. مؤرشف من الأصل في 23 أبريل 2017. اطلع عليه بتاريخ 01 أبريل 2016. الوسيط
|CitationClass=تم تجاهله (مساعدة)
- بوابة برمجة الحاسوب
- بوابة برمجيات حرة
- بوابة تقنية المعلومات
- بوابة علم الحاسوب
نظام بناء جنو في المشاريع الشقيقة
صور وملفات صوتية من كومنز
This article is issued from Wikipedia. The text is licensed under Creative Commons - Attribution - Sharealike. Additional terms may apply for the media files.